Developer Guide
Table of Contents
-
Introduction
-
Setting up & getting started
-
Design
3.1 Architecture
3.2 UI Component
3.3 Logic Component
3.4 Model Component
3.5 Storage Component
3.6 Common Classes
- Documentation, logging, testing, configuration, dev-ops
-
Appendix: Requirements
6.1 Product Scope
6.2 User Stories
6.3 Use Cases
6.4 Non-Functional Requirements
6.5 Glossary
1. Introduction
Sellah is a desktop application optimized for online sellers who prefer using a Command Line Interface (CLI) over
the Graphical User Interface (GUI). It is used to keep track of the contact information of your clients and details of
the products in your inventory, as well as details of the orders placed by your clients.
The purpose of this developer guide is to aid any curious or interested contributor in developing Sellah further by providing more insight on how the features were implemented.
2. Setting up & getting started
Refer to the guide Setting up and getting started.
- Ensure that Java 11 and IntelliJ Idea (or your preferred Java IDE) are installed in your computer.
- Fork the Sellah repo from here, and clone the fork into your computer.
- Configure the JDK in IntelliJ Idea to use JDK 11 by following instructions from here.
- Import the project as a Gradle project.
- If you had previously disabled the Gradle plugin, go to
File → Settings → Pluginsto re-enable them. - Click on Import Project and select the build.gradle file.
- Navigate to the Sellah class via the path
src → main → java → Mainand click on it. - Press run on the
Main()method of Sellah or rungradle run.
If the set up process had been completed successfully, you should see the GUI similar to the below:

3. Design
3.1 Architecture

The Architecture Diagram given above explains the high-level design of the App.
Given below is a quick overview of main components of Sellah and how they interact with each other.
Main components of the architecture
Main has two classes called
Main and
MainApp. It is
responsible for,
- At app launch: Initializes the components in the correct sequence, and connects them up with each other.
- At shut down: Shuts down the components and invokes cleanup methods where necessary.
Commons represents a collection of classes used by multiple other components.
The rest of the App consists of four components.
-
UI: The UI of the App. -
Logic: The command executor. -
Model: Holds the data of the App in memory. -
Storage: Reads data from, and writes data to, the hard disk.
How the architecture components interact with each other
The Sequence Diagram below shows how the components interact with each other for the scenario where the user issues
the command delete -c 1.

Each of the four main components (also shown in the diagram above),
- defines its API in an
interfacewith the same name as the Component. - implements its functionality using a concrete
{Component Name}Managerclass (which follows the corresponding APIinterfacementioned in the previous point.
For example, the Logic component defines its API in the Logic.java interface and implements its functionality using
the LogicManager.java class which follows the Logic interface. Other components interact with a given component
through its interface rather than the concrete class (reason: to prevent outside component’s being coupled to the
implementation of a component), as illustrated in the (partial) class diagram below.

The sections below give more details of each component.
3.2 UI Component
The API of this component is specified in
Ui.java

The UI consists of a MainWindow that is made up of parts CommandBox, ResultDisplay, ClientListPanel,
ProductListPanel, ClientCard, ProductCard, HelpMessage, ViewMoreClient, ViewMoreProduct, PieChartSalesView
StatusBarFooter and HelpWindow. All these, including the MainWindow, inherit from the abstract UiPart class
which captures the commonalities between classes that represent parts of the visible GUI. In addition, HelpMessage,
ViewMoreClient, ViewMoreProduct and PieChartSalesView extends from SecondPanel which displays the results of
view, stat and help command.
The UI component uses the JavaFx UI framework. The layout of these UI parts are defined in matching .fxml files that
are in the src/main/resources/view folder. For example, the layout of the
MainWindow
is specified in
MainWindow.fxml
The UI component,
- executes user commands using the
Logiccomponent. - listens for changes to
Modeldata so that the UI can be updated with the modified data. - keeps a reference to the
Logiccomponent, because theUIrelies on theLogicto execute commands. - depends on some classes in the
Modelcomponent, as it displaysClientorProductobject residing in theModel.
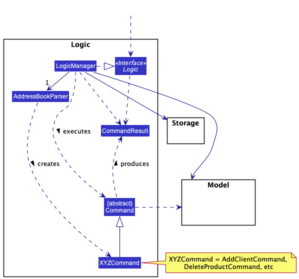
3.3 Logic Component
API :
Logic.java
Here’s a (partial) class diagram of the Logic component:

How the Logic component works:
- When
Logicis called upon to execute a command, it uses theAddressBookParserclass to parse the user command. - This results in a
Commandobject (more precisely, an object of one of its subclasses e.g.,AddClientCommand) which is executed by theLogicManager. - The command can communicate with the
Modelwhen it is executed (e.g. to add a person). - The result of the command execution is encapsulated as a
CommandResultobject which is returned back fromLogic.
The Sequence Diagram below illustrates the interactions within the Logic component for the execute("delete -c 1")
API call.

DeleteClientCommandParser should end at the destroy marker (X) but due
to a limitation of PlantUML, the lifeline reaches the end of diagram.
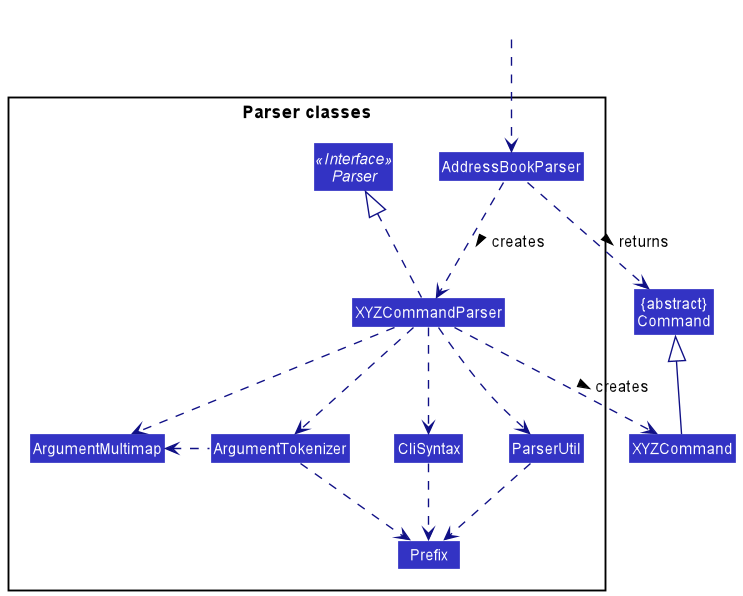
Here are the other classes in Logic (omitted from the class diagram above) that are used for parsing a user command:

How the parsing works:
- When called upon to parse a user command, the
AddressBookParserclass creates anXYZCommandParser(XYZis a placeholder for the specific command name e.g.,AddClientCommandParser) which uses the other classes shown above to parse the user command and create aXYZCommandobject (e.g.,AddClientCommand) which theAddressBookParserreturns back as aCommandobject. - All
XYZCommandParserclasses (e.g.,AddClientCommandParser,DeleteClientCommandParser, …) inherit from theParserinterface so that they can be treated similarly where possible e.g, during testing.
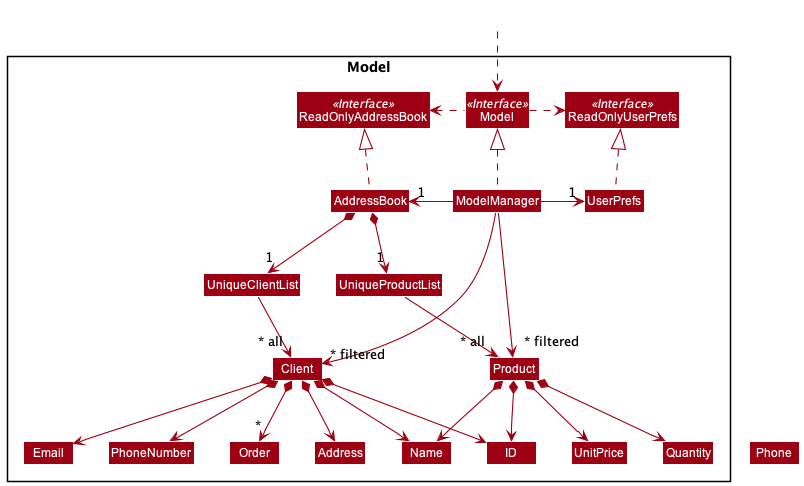
3.4 Model Component
API :
Model.java

The Model component,
- stores the address book data i.e., all
ClientandProductobjects (which are contained in aUniquePersonListobject and aUniqueProductListobject respectively). - stores the currently ‘selected’
ClientandProductobjects (e.g., results of a search query) as two separate filtered lists which are exposed to outsiders as the unmodifiableObservableList<Client>andObservableList<Product>that can be ‘observed’ e.g. the UI can be bound to the lists so that the UI automatically updates when the data in these lists change. - stores a
UserPrefobject that represents the user’s preferences. This is exposed to the outside as aReadOnlyUserPrefobjects. - does not depend on any of the other three components (as the
Modelrepresents data entities of the domain, they should make sense on their own without depending on other components)
3.5 Storage component
API :
Storage.java

The Storage component,
- can save both address book data and user preference data in json format, and read them back into corresponding objects.
- inherits from both
AddressBookStorageandUserPrefStorage, which means it can be treated as either one (if only the functionality of only one is needed). - depends on some classes in the
Modelcomponent (because theStoragecomponent’s job is to save/retrieve objects that belong to theModel)
3.6 Common Classes
Classes used by multiple components are in the seedu.addressbook.commons package.
4. Implementation
This section describes some noteworthy details on how certain features are implemented.
4.1 Add Client/Product Feature
The add feature adds a new Client or Product with details into the application. The commands are composed of a
keyword add followed by -c for adding clients and -p for adding products.
Input the command through MainWindow of the UI component, which will pass the input string to
LogicManager. In LogicManager, the parseCommand method in AddressBookParser will be called, depending on the
command word, the arguments will be used in AddClientCommandParser or AddProductCommandParser class for parsing.
The parse method will return the result as a Command, which will be executed in LogicManager. After the execution,
data added will be saved to storage.
For AddClientCommandParser, a Model is needed as it helps to check whether a string representing an Order is
valid.
The flow of the sequence diagram would be the same for adding Products, but the UI displayed will be different.

Design Considerations
Aspect : How add may be executed
-
Alternative 1 (current choice) : User can add either a client or a product at a time
- Pros : Focus on adding a client or product
- Cons : Might be slow if there are a lot of clients/products to add
-
Alternative 2 : User can add multiple clients or products
- Pros : Adds multiple clients or products in one command
- Cons : Difficult to find a client/product since the command can be very long, in this case, updates will have to
be done through the
editcommand (requires the user to memorise the IDs)
4.2 Delete Client/Product Feature
This feature deletes a Client or Product. When deleting a Client or
Product, listing all clients/products using the list -p or list -c command is required.
Input is first handled and retrieved by MainWindow in the UI component before being passed to the
LogicManager to execute. First, LogicManager will call AddressBookParser, which will pass the inputs to
DeleteClientCommandParser, parsing the inputs and returning a DeleteClientCommand or . The command will then be
executed in LogicManager, returning a CommandResult. StorageManager will then attempt to save the current state of
address book into local storage. The CommandResult will finally be returned to MainWindow, which will display
feedback of the CommandResult to the user.
The flow of the sequence diagram would be the same for editing Products, but the UI displayed will be different.

Design Considerations
Aspect : How delete may be executed
-
Alternative 1 (current choice) : User can delete either a client or a product at a time
- Pros : Focus on deleting a particular client or product
- Cons : Unable to delete multiple clients or products at the same time
-
Alternative 2 : User can delete multiple clients or products
- Pros : Deletion of multiple clients or products at the same time
- Cons : More complex code which would lead to higher amount of error
4.3 Edit Client/Product Feature
This feature allows edits the details of a Client or Product of their choice. When editing a Client or
Product, at least 1 field is required to be edited.
The input is first handled and retrieved by MainWindow in the UI component before being passed to the
LogicManager to execute. First, LogicManager will call AddressBookParser, which will pass the inputs to
EditClientCommandParser, parsing the inputs and returning a EditClientCommand. The command will then be executed in
LogicManager, returning a CommandResult. StorageManager will then attempt to save the current state of address
book into local storage. The CommandResult will finally be returned to MainWindow, which will display feedback of
the CommandResult to the user.
The flow of the sequence diagram would be the same for editing Products, but the UI displayed will be different.

Design Considerations
Aspect : How edit may be executed
-
Alternative 1 (current choice) : User can edit either a client or a product at a time
- Pros : Focus on editing a particular client or product
- Cons : Unable to edit multiple clients or products at the same time
-
Alternative 2 : User can edit multiple clients or products
- Pros : Saves time if editing a field in all clients or products to the same value
- Cons : More complex code which would lead to higher amount of error
4.4 Find Client/Product Feature
This feature finds a Client or Product based on their name.
Input is first handled and retrieved by MainWindow in the UI component before being passed to the
LogicManager to execute. First, LogicManager will call AddressBookParser, which will pass the inputs to
FindClientCommandParser, parsing the inputs and returning a FindClientCommand. The command will then be executed in
LogicManager, returning a CommandResult.The CommandResult will finally be returned to MainWindow, which will
display feedback of the CommandResult to the user.
The flow of the sequence diagram would be the same for finding Products, but the UI displayed will be different.

Design Considerations
Aspect : How find may be executed
-
Alternative 1 (current choice) : User can find a client/product by their name
- Pros : Focus on finding a particular client or product
- Cons : Unable to find clients or products without name
-
Alternative 2 : Find clients by their details such as name, address, email, etc. and products by their name,
price, etc.
- Pros : Able to quickly find clients or products if the respective name cannot be remembered at the moment
- Cons : More complex code which would lead to higher amount of error
4.5 View Client/Product Feature
This feature views the details of the Client or Product of their choice. When viewing a Client, more details such
as Products bought before, will be visible to the user. Input is first handled and retrieved by MainWindow in the UI
component before being passed to the LogicManager to execute.
First, LogicManager will call AddressBookParser, which will pass the inputs to ViewClientCommandParser, parsing
the inputs and returning a ViewClientCommand. The command will then be executed in LogicManager, returning a
CommandResult which will be returned to the user. The flow of the sequence diagram would be the same for viewing
Products, but the UI displayed will be different.

Design Considerations
Aspect : How view may be executed
-
Alternative 1 (current choice) : User can view either a client or product
- Pros : Focus on a particular client or product
- Cons : Unable to view multiple clients or products
-
Alternative 2 : User can view multiple clients or products
- Pros : Easier comparisons between clients or products
- Cons : More complex code which would lead to higher amount of error
4.6 Stats Feature
This feature presents the statistics of the current inventory based on the orders of the Clients. The Orders are
a HashSet<Order>. Each Order in the set is a Product that may or may not exist in the inventory, tagged
with Name, Quantity and Time. Name refers to name of the Product, Quantity refers to the number of
Product ordered and Time is refers to the date of Order. Input is first handled and retrieved by MainWindow
in the UI component.
First, LogicManager will call AddressBookParser, which will pass the inputs to StatCommand. The command will
then be executed in LogicManager, returning a CommandResult which will be returned to the user.

Design Considerations
Aspect : How stat may be executed
-
Alternative 1 (current choice) : User can view the number of products sold so far
- Pros : Provides a quick overview of the products that have been sold
- Cons : Includes products that are no longer in the inventory
-
Alternative 2 : User can view different type of statistics like profits
- Pros : More information providing better business clarity
- Cons : More complex code which would lead to higher amount of error
4.7 Command History Feature
This feature allows navigation to previous commands using ↑ and ↓ keys.
The command histories are stored in an ArrayList<String>, as well as with the help of a Index. For every input, it
is stored into the ArrayList. Index begins at the end of the ArrayList. When ↑ is pressed, previous command will
be shown till no more available. ↓ is used to go back to the next command. When the last and latest command stored
in ArrayList is reached, the next ↓ will clear the command input field. At any time, user can choose to just stop
and proceed on to edit or input the current history command.
Given below is an example usage scenario and how ↑ and ↓ behaves at each step.
Step 1. The user launches the application for the first time. The ArrayList will be initialized but empty as the user
has yet to input any commands. The Index however, is set to null initially. At this step, neither ↑ and ↓ will
not be usable.

Step 2. The user inputs delete -c 5 command to delete the 5th client in the address book. delete -c 5 will be stored
into ArrayList and Index will be shifted to the newly input command.

Step 3. The user inputs add -c Sora ... command to add a new client. add -c Sora ... will be stored into ArrayList
and Index will be shifted to the newly input command.

Step 4. The user presses ↑ key to go back to previous command. The command at Index, which is add -c Sora ... will
be displayed in the input field.

Step 5. The user accidentally presses ↑ key again. Index decrease by 1 and the command, delete -c 5, will be
displayed in the input field.

Step 6. The user presses ↓ key to go back to the next command. Index increase by 1 and the command,
add -c Sora ..., will be displayed in the input field.

Step 7. The user changes the command from add -c Sora ... to add -c Sky ... and inputs it. add -c Sky ... will be
stored into ArrayList and Index will be shifted to the newly input command.

4.8 [Proposed] Undo/Redo Feature
Proposed Implementation
The proposed undo/redo mechanism is facilitated by VersionedAddressBook. It extends AddressBook with an undo/redo
history, stored internally as an addressBookStateList and currentStatePointer. Additionally, it implements the
following operations:
-
VersionedAddressBook#commit()— Saves the current address book state in its history. -
VersionedAddressBook#undo()— Restores the previous address book state from its history. -
VersionedAddressBook#redo()— Restores a previously undone address book state from its history.
These operations are exposed in the Model interface as Model#commitAddressBook(), Model#undoAddressBook()
and Model#redoAddressBook() respectively.
Given below is an example usage scenario and how the undo/redo mechanism behaves at each step.
Step 1. The user launches the application for the first time. The VersionedAddressBook will be initialized with the
initial address book state, and the currentStatePointer pointing to that single address book state.

Step 2. The user executes delete 5 command to delete the 5th person in the address book. The delete command calls
Model#commitAddressBook(), causing the modified state of the address book after the delete 5 command executes to be
saved in the addressBookStateList, and the currentStatePointer is shifted to the newly inserted address book state.

Step 3. The user executes add n/David … to add a new person. The add command also calls
Model#commitAddressBook(), causing another modified address book state to be saved into the addressBookStateList.

Model#commitAddressBook(), so the
address book state will not be saved into the addressBookStateList.
Step 4. The user now decides that adding the person was a mistake, and decides to undo that action by executing the
undo command. The undo command will call Model#undoAddressBook(), which will shift the currentStatePointer
once to the left, pointing it to the previous address book state, and restores the address book to that state.

currentStatePointer is at index 0, pointing to the initial AddressBook state,
then there are no previous AddressBook states to restore. The undo command uses Model#canUndoAddressBook() to check
if this is the case. If so, it will return an error to the user rather than attempting to perform the undo.
The following sequence diagram shows how the undo operation works:

UndoCommand should end at the destroy marker (X) but due to a
limitation of PlantUML, the lifeline reaches the end of diagram.
The redo command does the opposite — it calls Model#redoAddressBook(), which shifts the currentStatePointer once
to the right, pointing to the previously undone state, and restores the address book to that state.
currentStatePointer is at index addressBookStateList.size() - 1, pointing to
the latest address book state, then there are no undone AddressBook states to restore. The redo command uses
Model#canRedoAddressBook() to check if this is the case. If so, it will return an error to the user rather than
attempting to perform the redo.
Step 5. The user then decides to execute the command list. Commands that do not modify the address book, such as
list, will usually not call Model#commitAddressBook(), Model#undoAddressBook() or Model#redoAddressBook(). Thus,
the addressBookStateList remains unchanged.

Step 6. The user executes clear, which calls Model#commitAddressBook(). Since the currentStatePointer is not
pointing at the end of the addressBookStateList, all address book states after the currentStatePointer will be
purged. Reason: It no longer makes sense to redo the add n/David … command. This is the behavior that most modern
desktop applications follow.

The following activity diagram summarizes what happens when a user executes a new command:

Design considerations:
Aspect: How undo & redo executes:
-
Alternative 1 (current choice): Saves the entire address book.
- Pros: Easy to implement.
- Cons: May have performance issues in terms of memory usage.
-
Alternative 2: Individual command knows how to undo/redo by itself.
- Pros: Will use less memory (e.g. for
delete, just save the person being deleted). - Cons: We must ensure that the implementation of each individual command are correct.
- Pros: Will use less memory (e.g. for
{more aspects and alternatives to be added}
5. Documentation, logging, testing, configuration, dev-ops
6 Appendix: Requirements
6.1 Product Scope
Target user profile:
- online seller on e-commerce platforms who have a large client base
- has a need to keep track of the manufacturing and delivery of their products as well as the contact information of their customers and business partners
- prefer desktop apps over other types
- can type fast
- prefers typing to mouse interactions
- is reasonably comfortable using CLI apps
Value proposition: Sellah is an address book containing the contact information and orders related to the clients and partners. The information and status of each order can also be easily monitored by the user. This product makes it easy and convenient to track orders and look for future cooperation.
6.2 User Stories
Priorities: High (must have) - * * *, Medium (nice to have) - * *, Low (unlikely to have) - *
| Priority | As a … | I want to … | So that I can… |
|---|---|---|---|
* * * |
new user | see usage instructions | can refer to them when I forget how to use the application |
* * * |
2nd-time user | add a client | keep track of the details of a specific client |
* * * |
2nd-time user | add a product | keep track of the details of a specific product |
* * * |
2nd-time user | edit a client | edit the details of a specific client |
* * * |
2nd-time user | edit a product | edit the details of a specific product |
* * * |
2nd-time user | view a client | view the details of a specific client |
* * * |
2nd-time user | view a product | view the details of a specific product |
* * * |
2nd-time user | delete a client | remove client that I no longer need |
* * * |
2nd-time user | delete a product | remove product that I no longer need |
* * |
10th-time user | list all my clients | locate a client easily |
* * |
10th-time user | list all my products | locate a product easily |
* * * |
10th-time user | see the statistics of the products sold | analyse the consumer pattern and make better decision in the future |
6.3 Use Cases
(For all use cases below, the System is the Sellah and the Actor is the user, unless specified otherwise)
Use case: UC01 - Add a client/product
MSS
- User requests to add a new client/product.
- Sellah adds the client/product.
-
Sellah displays success message and shows the updated list of clients/products.
Use case ends.
Extensions
-
1a. The input parameter(s) is/are invalid.
-
1a1. Sellah shows an error message.
Use case resumes at step 1.
-
-
1b. The command format is incorrect.
-
1b1. Sellah shows an error message.
Use case resumes at step 1.
Use case ends.
-
Use case: UC02 - Edit a client/product
MSS
- User requests to list clients/products (UC04).
- Sellah shows a list of clients/products.
- User requests to edit a specific client/product in the list.
- Sellah edits the client/product.
-
Sellah displays success message and shows the updated list of clients/products.
Use case ends.
Extensions
-
2a. The list is empty.
-
2a1. Sellah shows an error message.
Use case ends.
-
-
3a. The input parameter(s) is/are invalid.
-
3a1. Sellah shows an error message.
Use case resumes at step 3.
-
-
3b. The command format is incorrect.
-
3b1. Sellah shows an error message.
Use case resumes at step 3.
-
Use case: UC03 - View a client/product
MSS
- User requests to list clients/products (UC04)
- Sellah shows a list of clients/products.
- User request to see more information of a specific client/product in the list.
- Sellah shows the details of the product/item.
User story ends.
Extensions
-
2a. The list is empty.
-
2a1. Sellah shows an error message.
Use case ends.
-
-
3a. The input parameter(s) is/are invalid.
-
3a1. Sellah shows an error message.
Use case resumes at step 3.
-
-
3b. The command format is incorrect.
-
3b1. Sellah shows an error message.
Use case resumes at step 3.
-
-
4a. Some optional details are not present.
-
4a1. Sellah shows a placeholder value at the optional detail.
Use case ends.
-
Use case: UC04 - List all client/product
MSS
- User requests to list clients/products.
-
Sellah shows a list of clients/products.
Use case ends.
Extensions
-
2a. The list is empty.
-
2a1. Sellah shows an error message.
Use case ends.
-
Use case: UC05 - Delete a client/product
MSS
- User requests to list clients/products (UC04).
- Sellah shows a list of clients/products.
- User requests to delete a specific client/product in the list.
-
Sellah deletes the client/product.
Use case ends.
Extensions
-
2a. The list is empty.
Use case ends.
-
3a. The input INDEX is invalid.
-
3a1. Sellah shows an error message.
Use case resumes at step 3.
-
-
3b. The command format is incorrect.
-
3b1. Sellah shows an error message.
Use case resumes at step 3.
-
Use case: UC06 - Find a client/product
MSS
- User requests to find a client/product.
- Sellah finds a list of clients/products.
-
Sellah displays success message and shows the updated list of clients/products.
Use case ends.
Extensions
-
1a. The input parameter is invalid.
-
1a1. Sellah shows an error message.
Use case resumes at step 1.
-
-
1b. The command format is incorrect.
- 1b1. Sellah shows an error message. Use case resumes at step 1.
-
2a. The list is empty.
-
2a1. Sellah shows an error message.
Use case ends.
-
Use case: UC07 - Display statistics
MSS
- User requests to view the statistics of orders.
-
Sellah shows statistics of orders in a pie chart.
Use case ends.
Extensions
-
2a. There is no order found.
-
2a1. Sellah shows an error message.
Use case ends.
-
6.4 Non-Functional Requirements
- Should work on any mainstream OS as long as it has Java
11or above installed. - Should be able to hold up to 1000 persons without a noticeable sluggishness in performance for typical usage.
- A user with above average typing speed for regular English text (i.e. not code, not system admin commands) should be able to accomplish most of the tasks faster using commands than using the mouse.
6.5 Glossary
- Mainstream OS: Windows, Linux, Unix, OS-X, and macOS
- Private contact detail: A contact detail that is not meant to be shared with others
- CLI - Command Line Interface
- IntelliJ - An Integrated Development Environment (IDE) designed for Java software development.
- UML - Unified Modeling Language.
- Terminal/PowerShell - Any operating system shell with a command-line interface.
- JDK - Java Development Kit.
7. Appendix: Instructions for manual testing
Given below are instructions to test the app manually.
7.1 Launch and Shutdown
-
Initial launch
-
Download the latest jar file from here and copy into an empty folder
-
Double-click the jar file Expected: Shows the GUI with a set of sample contacts. The window size may not be optimum.
-
-
Saving window preferences
-
Resize the window to an optimum size. Move the window to a different location. Close the window.
-
Re-launch the app by double-clicking the jar file.
Expected: The most recent window size and location is retained.
-
-
Exiting the application
- Enter
exitand press enter or click the exit button
Expected: The application exits successfully.
- Enter
7.2 Viewing Help
-
Viewing help for Sellah
- Enter
helpand press enter
Expected: A help message will be shown on the second panel. In addition, a link to Sellah’s user guide will also pop up.
- Enter
7.3 Deleting a Client/Product
-
Deleting a client while all clients are being shown.
-
Prerequisites: List all clients using the
list -ccommand. Multiple clients in the list. -
Test case:
delete -c 1
Expected: First client is deleted from the list. Details of the deleted client shown in the status message. -
Test case:
delete -c 0
Expected: No client is deleted. Error details shown in the status message. Status bar remains the same. -
Other incorrect delete commands to try:
delete,delete -c x,...(where x is larger than the list size)
Expected: Similar to previous.
-
-
Deleting a product while all products are being shown.
-
Prerequisites: List all products using the
list -pcommand. Multiple products in the list. -
Test case:
delete -p 2
Expected: Second product is deleted from the list. Details of the deleted product shown in the status message. -
Test case:
delete -p 0
Expected: No product is deleted. Error details shown in the status message. Status bar remains the same. -
Other incorrect delete commands to try:
delete,delete -p x,...(where x is larger than the list size)
Expected: Similar to previous.
-
7.4 Adding a Client/Product
-
Adding a client.
- Prerequisites:
List all products using thelist -pcommand. At least one product in the list, the first product has a positive quantity value.- If the product list is empty, refer to 7.4, 2 to add a product.
- If the first product doesn’t have a quantity, refer to 7.5, 2 to set its quantity to be a positive integer.
-
Test case:
add -c John Doe -pn 98765432 -e john.doe@gmail.com -a xxx Rd Singapore -o 1 1 11/05
Expected: A client is added into the list. Details of the added client shown in the status message. -
Test case:
add -c Ben
Expected: No client is added. Error details shown in the status message. Status bar remains the same. - Other incorrect add commands to try:
add -c,add -c !,add -c Ben -pn phone number,...
Expected: Similar to previous.
- Prerequisites:
-
Adding a product.
-
Test case:
add -p pen -$ 10 -q 100
Expected: A product is added into the list. Details of the added product shown in the status message. -
Test case:
add -p pen
Expected: No product is added. Error details shown in the status message. Status bar remains the same. -
Other incorrect add commands to try:
add -p,add -p !,add -p pen -$ ten,...
Expected: Similar to previous.
-
7.5 Editing a Client/Product
-
Editing a client while all clients are being shown.
- Prerequisites:
List all clients using thelist -ccommand. Multiple clients in the list.
List all products using thelist -pcommand. At least one product in the list, the first product has a positive quantity value.- If the product list is empty, refer to 7.4, 2 to add a product.
- If the first product doesn’t have a quantity, refer to 7.5, 2 to set its quantity to be a positive integer.
-
Test case:
edit -c 1 -n Ben -pn 12345678 -e ben@gmail.com -a ben's house address -o 1 0 3/14
Expected: First client is edited from the list. Details of the edited client shown in the status message. -
Test case:
edit -c 0
Expected: No client is edited. Error details shown in the status message. Status bar remains the same. - Other incorrect edit commands to try:
edit,edit -c x,...(where x is larger than the list size)
Expected: Similar to previous.
- Prerequisites:
-
Editing a product while all products are being shown.
-
Prerequisites: List all products using the
list -pcommand. Multiple products in the list. -
Test case:
edit -p 2 -n iPhone 13 -$ 1499 -q 200
Expected: Second product is edited from the list. Details of the edited product shown in the status message. -
Test case:
edit -p 0
Expected: No product is edited. Error details shown in the status message. Status bar remains the same. -
Other incorrect edit commands to try:
edit,edit -p x,...(where x is larger than the list size)
Expected: Similar to previous.
-
7.6 Listing Clients/Products
- Listing all clients
- Test Case:
list -c
Expected: All clients in the application will be shown.
- Test Case:
- Listing all products
- Test Case:
list -p
Expected: All products in the application will be shown.
- Test Case:
7.7 Finding a Client/Product
- Finding a client
-
Test case:
find -c ben
Expected: All clients name containing the keywordbenwill be shown (case insensitive). If there are no matches, an empty list will be shown. -
Test case:
find -c ben alice charlie
Expected: All clients name containing the keywordben,aliceorcharliewill be shown (case insensitive). If there are no matches, an empty list will be shown.
-
- Finding a product
-
Test case:
find -p IPhone
Expected: All products name containing the keywordIPhonewill be shown (case insensitive). If there are no matches, an empty list will be shown. -
Test case:
find -c IPhone AirPods Macbook
Expected: All products name containing the keywordIPhone,AirPodsorMacbookwill be shown (case insensitive). If there are no matches, an empty list will be shown.
-
7.8 Viewing a Client/Product
- Viewing a client
- Prerequisites:
List all clients using thelist -ccommand. At least one client in the list.- If the client list is empty, refer to 7.4, 1 to add a client.
- The index has to be no greater than the last index on the client list.
- Test case:
view -c 1
Expected: Client at index1on the client list will be viewed in detail on the panel on the right.
- Prerequisites:
- Finding a product
- Prerequisites:
List all products using thelist -pcommand. At least one product in the list.- If the product list is empty, refer to 7.4, 2 to add a product.
- The index has to be no greater than the last index on the product list.
- Test case:
view -p 1
Expected: Product at index1on the product list will be viewed in detail on the panel on the right.
- Prerequisites:
7.9 Saving Data
-
Dealing with missing/corrupted data files
- Corrupted data file : there will be no data presented.
- Missing data file : default data will be presented.